• 方案介绍
  • 附件下载
  • 相关推荐
申请入驻 产业图谱

SL9008 耐压60V芯片 LED降压恒流芯片 内置MOS管 带PWM调光

07/25 16:56
449
加入交流群
扫码加入
获取工程师必备礼包
参与热点资讯讨论

索要详细资料请联系.png

共1个文件

SL9008是一款高性能的LED降压恒流芯片,其显著特点是具有60V的耐压能力、内置MOS管设计,并带有PWM调光功能。

这款芯片的耐压能力达到60V,这意味着它可以在广泛的电压范围内稳定工作,适应不同电源电压和电池应用场景的需求。这一特性使得SL9008在各种电源环境下都能表现出色,提高了产品的适应性和可靠性。

SL9008内置了MOS管,这种设计不仅简化了电路结构,减少了外围元件的数量,还提高了系统的能效和稳定性。内置MOS管能够有效地降低能量损失和热损耗,从而提高整个系统的效率。

此外,SL9008还具备PWM调光功能。通过调节DIM端的PWM信号,用户可以轻松实现LED灯的亮度调节。这种调光方式具有精度高、响应速度快的特点,可以满足不同场景下的照明需求

在实际应用中,SL9008广泛应用于各种需要高效、稳定LED驱动的场景。无论是自行车灯、电动车灯还是LED手电筒,SL9008都能提供稳定、可靠的恒流驱动,确保LED灯具的亮度和稳定性。

SL9008以其60V的耐压能力、内置MOS管设计以及PWM调光功能,成为了市场上一款优秀的LED降压恒流芯片。它的高性能和广泛应用场景,使得它在LED照明领域具有广泛的应用前景。

概述:

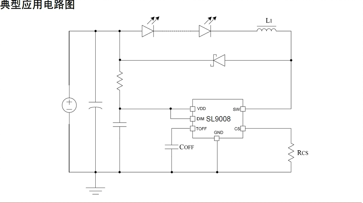
SL9008 是一款内置60V 功率MOS高效率、高精度的开关降压型大功率LED恒流驱动芯片

SL9008 采用固定关断时间的峰值电流控制方式,关断时间可通过外部电容进行调节,工作频率可根据用户要求而改变。

SL9008 通过调节外置的电流采样电阻,能控制高亮度LED 灯的驱动电流,使LED 灯亮度达到预期恒定亮度。在DIM 端加PWM 信号,可以进行LED 灯调光。DIM 端同时支持线性调光。

SL9008 内部还集成了VDD稳压管以及过温保护电路等,减少外围元件并提高系统可靠性。

SL9008 采用ESOP8 封装散热片内置接SW 脚。

特点:

  • 内置60V MOS
  • 输入电压范围:3.1V~60V
  • 高效率:可高达93%
  • 支持PWM 调光和线性调光
  • 最大工作频率:1MHz
  • CS 电压:250mV
  • 芯片供电欠压保护:2.6V
  • 关断时间可调
  • 智能过温保护
  • 内置VDD 稳压管

应用:

  • LED自行车灯、LED电动车灯、LED摩托车灯
  • LED强光手电筒
  • LED 射灯
  • 大功率LED 照明
  • LED 背光

原理图:

李生:13760325070,QQ:2355368872

  • 索要详细资料请联系.png
    下载

相关推荐