• 正文
  • 相关推荐
申请入驻 产业图谱

【封装测试】先进封装上市公司TOP 5及国产封装测试产业竞争格局

08/13 08:50
3923
加入交流群
扫码加入
获取工程师必备礼包
参与热点资讯讨论

【湾芯展推荐】本文涉及的封测相关企业:长电科技、通富微电、华天科技、颀中科技、甬矽电子、华进半导体、晶方科技、汇成股份、沛顿科技、宏茂微、利普芯、华宇电子、芯德半导体、锐杰微、中科智芯、芯健半导体、泰睿思、越摩先进、安牧泉、佛智芯、奕成科技、云天半导体、齐力半导体;闳康科技、胜科纳米、伟测科技、利扬芯片、华岭股份、苏试试验、广电计量、季丰电子、西安华羿微电子、上海华岭申瓷、上海集成电路材料研究院、芯云半导体

近年来,随着半导体技术的不断发展和应用需求的日益提升,先进封装已成为推动国内半导体产业升级的重要领域。特别是在2.5D/3D封装、Chiplet技术以及系统级封装(SiP)等创新技术的应用下,中国的先进封装产业正迎来新的发展机遇,逐步成为全球半导体产业的重要一环。

一、国产先进封装上市公司Top5

深芯盟半导体产业研究部根据5家先进封装业务突出公司的2024年财报数据,利用我们专有的量化分析模型,导入营收、净利润和研发人员等数据,再通过不同参数加权而得出每家公司的综合实力指数,具体排名如下。

长电科技

1.技术领先性

长电科技是全球首家实现4nm Chiplet封装量产的企业,其2.5D/3D堆叠、异质集成技术显著提升芯片性能。2024年推出的新型芯片封装结构(CN222705502U专利)通过支撑层设计优化焊线工艺稳定性,并开发了高性能计算、汽车芯片专用产线。

2.市场地位与客户粘性

2023年占据国内先进封装市场36.94%的份额,深度绑定苹果、AMD英伟达等头部客户,承接H200供应链订单,并通过墨西哥/越南工厂规避关税壁垒。

3.产能与研发投入

滁州智能制造工厂覆盖车规级芯片全流程,2024年研发投入超10亿元,研发费用率高于行业平均水平。

通富微电

1.Chiplet技术突破

通富微电是全球少数掌握4nm Chiplet量产技术的企业,与AMD深度绑定(占其订单70%以上),并成为MI300芯片核心封测供应商。其3D堆叠封装良率台积电CoWoS高5%。

2.财务与产能优化

2023年毛利率首次超过长电和华天,达14.33%,通过收购京隆科技测试产能,布局玻璃基板FCBGA封装技术,并计划2025年实现海外营收占比42%。

3.产业链协同

中芯国际共建2.5D/3D产线,合肥工厂产能利用率达95%,同时在车规级芯片领域获比亚迪碳化硅模块订单(2025年预计超10亿元)。

华天科技

1.技术多元化布局

聚焦SiP、2.5D Interposer等先进封装,完成基于TVS工艺的3D DRAM封装开发,并在车规级双面塑封BGASiP领域实现量产。

2.市场拓展与风险

2024年汽车电子业务占比提升至20%,合作博世、采埃孚等厂商,但扣非净利润依赖政府补贴(占比72.4%),负债率升至58.76%。

3.产能扩张

南京基地二期项目(投资100亿元)重点布局存储和自动驾驶领域,预计2028年建成。

颀中科技

1.显示驱动芯片优势

国内显示驱动芯片封测龙头,28nm制程产品量产能力领先,125mm大版面覆晶封装技术提升引脚密度。

2.非显示领域突破

拓展至AI、车用芯片领域,研发Fan-in WLCSP全制程技术,并导入矽力杰、南芯半导体等客户。

3.产能与研发

合肥厂新增16.8亿颗/年Flip Chip产能,二期项目布局2.5D封装技术,2024年研发投入超1.78亿元。

甬矽电子

1.先进封装技术平台

推出FHBSAP?积木式封装平台,涵盖Fan-out、2.5D异构集成及垂直堆叠技术,适配AI/HPC芯片需求。

2.产能扩张与客户合作

二期项目投资111亿元,规划130亿颗/年产能,聚焦FC-BGA、Bumping等高端技术,与AMD、英伟达等合作开发高性能计算芯片。

3.研发与国产替代

2024年研发费用率超5%,累计专利400余项,突破高密度互连、散热优化等技术,加速国产替代进程。

二、先进封装企业布局

除了上述TOP 5之外,深芯盟产业研究部也汇整了当前国内先进封测优秀企业,帮助读者了解国内先进封装动态,如有错漏欢迎留言补充。

说明:

1.技术方向:这些企业覆盖了晶圆级封装(WLCSP/FOWLP)、倒装芯片(Flip Chip)、系统级封装(SiP)、2.5D/3D堆叠、Chiplet异构集成等主流先进封装技术。

2.区域分布:主要集中在长三角(苏州、南京、宁波)、珠三角(深圳、佛山)及中西部(成都、株洲、长沙)等集成电路产业聚集区。

3.应用领域:涵盖AI芯片、汽车电子、存储、射频器件、功率半导体等,如安牧泉聚焦大算力芯片,云天半导体深耕射频前端封装。

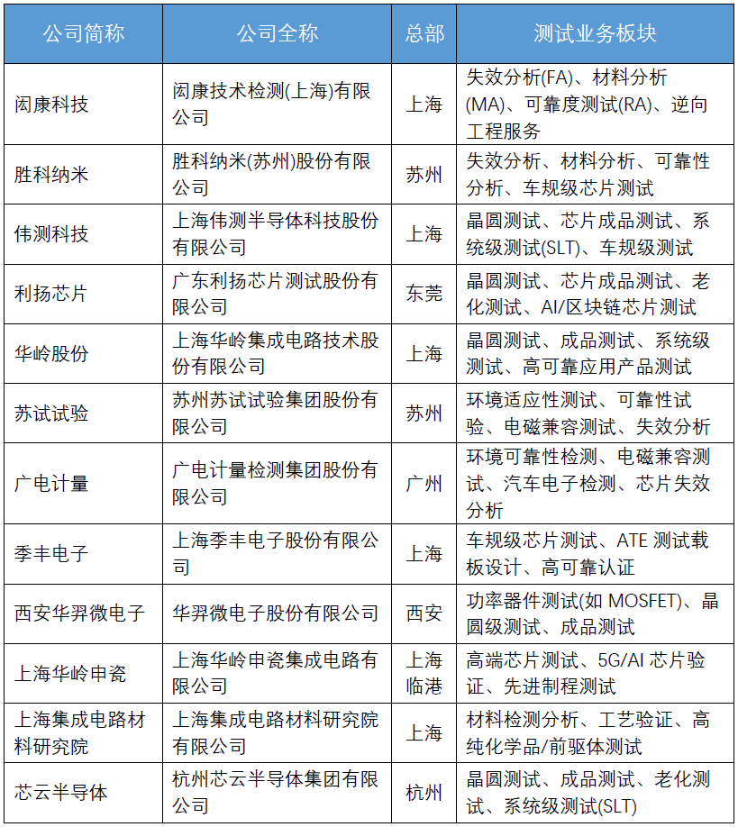
三、专业测试厂商竞争格局

深芯盟产业研究部也汇整了当前国内专业测试优秀企业,帮助读者了解国内集成电路测试企业布局,如有错漏欢迎留言补充。

说明:

1.业务差异:

  • 闳康科技和胜科纳米聚焦芯片失效分析及材料分析,技术覆盖纳米级缺陷检测;
  • 利扬芯片、伟测科技侧重芯片量产测试,覆盖智能终端/汽车电子等领域;
  • 华岭股份和季丰电子专注于高端芯片(如AI/车规级)全流程测试服务。

2.区域分布:

企业集中在长三角(上海/苏州/杭州)及珠三角(广州/东莞),与集成电路产业集群高度重合。

3.技术特色:

  • 广电计量和苏试试验提供综合检测服务,涵盖环境可靠性及电磁兼容测试;
  • 上海集成电路材料研究院聚焦材料研发验证,支撑国产替代。

四、结语

综上所述,国内先进封装和芯片测试产业在技术创新、市场拓展和产能提升方面取得了显著进展。除了排名前五的领先企业外,许多优秀企业也在不断推动技术突破和业务扩展。

这些企业通过持续的技术创新、产能扩张和客户合作,共同推动了中国半导体封装测试产业的快速发展。随着国产替代进程的加速以及新技术的不断突破,国内封装测试产业的竞争格局将更加多元化和激烈。

参考资料:

1.SEMICON China 2025上海展会参展商

2.2025-2030电子封装行业市场现状供需分析及重点企业投资评估规划分析研究报告

3.2025-2030中国先进封装行业发展模式与前景规划研究研究报告

4.16家!先进封装企业获选:长电,华天,芯德,锐杰微,芯健,甬矽,沛顿,泰睿思,云天,越摩先进,齐力半导体,中科智芯,佛智芯安牧泉

https://mp.weixin.qq.com/s?__biz=MzIwNzYzMjIyNg==&mid=2247754702&idx=7&sn=2ccbb5f72abd36b6ea024da9a000ff08&chksm=96affd83f4b3eb3a9a93a832f35c099213b56997304d678700491c88384e8a2945a466c5e4b4#rd

5.半导体之先进封装-公司实力对比:大港股份、通富微电、华天科技、长电科技、晶方科技、芯原股份

https://mp.weixin.qq.com/s?__biz=MzkyMzgzMjk3MA==&mid=2247500229&idx=1&sn=4a9dc9eb4acff40b3941374eccab99e6&chksm=c0676877468578efda6246e59410d7f3b031b005e2c713669b1c7604a4b8d2f1e3fcd9f986c0#rd

6.《2022年中国半导体检测产业全景图谱》(附市场规模、竞争格局及发展前景等)

https://mp.weixin.qq.com/s?__biz=MzIzOTExMTIxMA==&mid=2655826711&idx=4&sn=7ec8afd77c2ee88693c178167f6aa187&chksm=f3a5355c5d810c66d2f1da2dabe18a2824b1fe126a345fc95095540813f5ddbcacd4d6f8411d#rd

7.【最全】2022年半导体检测行业上市公司全方位对比

https://mp.weixin.qq.com/s?__biz=Mzg3NjU0ODkwNw==&mid=2247526516&idx=3&sn=1f86ac5f97e05602cef19138ce9425c7&chksm=cf32ae30f84527264c5976f9b530e1e43f472b14c1ca4d0f07b9743c8d6343725093c1425e6f#rd

8.江苏又有一家公司成功上市,首日最高涨超240%,市值破百亿!

https://mp.weixin.qq.com/s?
__biz=MjM5NzMzNzA0MQ==&mid=2666337733&idx=1&sn=ced4947d0c9d5188701d49427d38240f&chksm=bc02828673d672884ea626cf6b6d18b38fac71d83f4aa1deeccd1d69795bdffd61bce998dced#rd

相关推荐